Haben Sie Fragen?

ARIA DIPOL 1

Nicht mehr im Programm

Bauanleitung

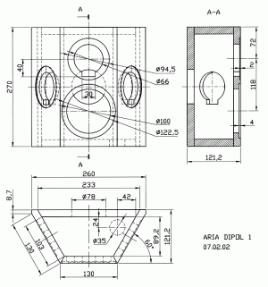
Explosionszeichnung

Aufbau

Für den Korpus benötigt man 16 mm starke Platten. Zuerst werden in die Platten die nötigen Aussparungen gesägt und die Fasen angebracht. Dafür eignet sich z.B. eine auf Gehrung einstellbare Stich- oder Handkreissäge. Nachdem dann das Gehäuse komplettiert wurde, werden nach Möglichkeit die Einfräsungen für die Lautsprecher realisiert. Zum Schluss wird die Box noch bestückt.

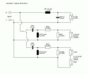
Aufgrund der geringen Gehäusegröße ist eine Befestigung der Frequenzweiche im Gehäuse schwierig. Sie kann aber auch einfach in Dämpfungsmaterial gewickelt und in die Box gelegt werden, wenn die Rückwand nicht abschraubbar montiert wird.

Ein Umschalter zur Wahl der Betriebsart der ARIA DIPOL 1 ist nicht Bestandteil des Bausatzes und kann im Elektronikhandel ausgewählt werden.

Bedämpfung

Das Dämpfungsmaterial wird locker in die Gehäuse gestopft.

Zuschnittliste für 1 Box

Teile
Maße (mm)
Anzahl
Material: 16 mm Span- oder MDF-Platte
Front
270 x 130
1
Seiten
270 x 140
2
Rücken
270 x 233
1
Deckel und Boden
215 x 89,2
2

Gehäusezeichnung

Frequenzweiche

Presse

Auszug aus Hobby HiFi

Die Arias glänzten (dagegen) mit Lebendigkeit und feinem Gespür für die subtileren Momente der Filmklangkulisse. Sie können s bei Bedarf aber auch kräftig krachen lassen. "Die beiden Dipole fügen sich nahtlos in die Klangkulisse ein und verhelfen der Kombination zu eindrucksvoller Homogenität. Dabei zeigte sich einmal mehr, wie wichtig Klangcharakteristiken für alle Lautsprecher einen Surroundsets sind, was die Aria-Kombination klangvoll beweisen konnte." "Mit dem Surroundset auf Basis der Aria Boxen ist Visaton ein großer Wurf gelungen. Trotz seiner kompakten Abmessungen konnte sich die Kombination groß in Szene setzen."

Haben Sie Fragen?

Kontakt