Haben Sie Fragen?

COUPLET

Art. No. 5912
1328,04 €*
*Bei den Preisen handelt es sich um Bruttopreise für Privatkunden.

Bauanleitung

Explosionszeichnung

Aufbau

Die zugeschnittenen Gehäuseteile aus 19 mm starken Span-, oder MDF-Platten werden auf Stoß verleimt. Die Fasen an der Schallwand können mit einer auf 45°-Gehrung eingestellten Stich- oder Handkreissäge geschnitten werden oder nachträglich mit einem Schwingschleifer angebracht werden.

Anschließend werden die Öffnungen der Chassis, des Bassreflexrohres und des Terminals herausgesägt.

Aufgrund der kleinen Schallwandöffnungen ist es schwierig, die Frequenzweiche im Inneren der Box zu befestigen. Man könnte die Bodenplatte herausnehmbar montieren. Einfacher ist es aber, die Frequenzweiche in Dämpfungsmaterial einzuwickeln und sie durch die untere Schallwandöffnung auf den Boden der Box zu legen. Bei der Bestückung ist zu beachten, dass mit dem Bassreflexrohr begonnen wird. Um den inneren Trompetenflansch durch die Öffnung des oberen Tieftöners stecken zu können, muss der Flansch beidseitig ca. 5 mm abgeflacht werden.

Bedämpfung

Zur Bedämpfung wird das Dämpfungsmaterial locker unterhalb des Bassreflexrohres im Gehäuse verteilt, so dass der Bereich um die Öffnung herum frei bleibt.

Zuschnittliste für 1 Box

Teile
Maße (mm)
Anzahl
Material: 19 mm Spanplatte oder MDF
Front / Rückwand
460 x 235
2
Seiten
460 x 312
2
Deckel / Boden
197 x 312
2

Gehäusezeichnung

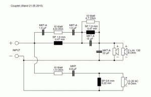
Frequenzweiche

Presse

Auszug aus Audio

"Sie bot neben guten tonalen und noch besseren dynamischen Fähigkeiten ein für ihre Größenverhältnisse schon erstaunliches Baßfundament und glänzte mit Pegelfestigkeit. ... Denn hohe Lautstärken bereiten der COUPLET keinerlei Probleme."
"Auch in der Abbildungstreue zeigte sich die VISATON voll auf der Höhe ihrer Preisklasse."
"So entpuppt sich die Optik mit abgeschrägten Kanten und einem Hauch von Technik-Look als echte Augenweide."

Auszug aus HiFi Test

"Die tonale Ausgewogenheit und korrekte räumliche Abbildung von Stimmen mit genügend Körper, Wärme und Präsenz sowie einem hervorragenden Rundstrahlverhalten, das nicht nur den Zuhörer im Schnittpunkt der Stereo-Dreiecks begünstigte, begeisterte gleichermaßen wie die kein Detail auslassende, ohne dabei an Schärfe neigende Wiedergabe des Hochtons."
"Wieder einmal zeigte sich, dass Erfahrung im Bau von Lautsprechern durch nichts zu ersetzen ist."

Couplet_HT0500

 

Auszug aus Klang & Ton

"Mit der Couplet schafft VISATON einen kompakten, für die Regal- wie die freie Aufstellung gleichermaßen gut geeigneten Lautsprecher, der sich durch eine enorm klare und prägnante Abbildung abzeichnet. Wer dieses Gehäuseformat einer Standbox vorzieht, findet hier eine relativ preiswerte Konstruktion auf sehr hohem Klangniveau."

Couplet_KT0199

 

Auszug aus Stereo

"Für ihre Größe glänzt die VISATON COUPLET mit sehr tiefem, sauberen Baß, der aufgrund der neutralen Abstimmung auch im Regal oder in der Schrankwand eine gute Figur macht."
"Besonders in den Disziplinen Stimmwiedergabe und Abbildungsplastizität kann die kleine VISATON punkten. (...) was für jahrelanges Vergnügen an der COUPLET die eindeutig wichtigere Eigenschaft ist."

Couplet_stereo0999

 

Haben Sie Fragen?

Kontakt