Haben Sie Fragen?

MB 208/H

Art. No. 5931
322,49 €*
*Bei den Preisen handelt es sich um Bruttopreise für Privatkunden.

Bauanleitung

Explosionszeichnung

Aufbau

Zunächst müssen die Öffnungen für die Lautsprecherchassis in die Frontplatte gesägt werden. Danach werden die Platten gemäß Zuschnittliste einfach auf Stoß verleimt, wobei die Front etwas zurückgesetzt wird. Die Frequenzweiche befestigt man auf der Rückwand hinter einem Bassausschnitt.

Bedämpfung

Es werden zwei Matten Dämpfungsmaterial locker aufgerollt und durch einen Bassausschnitt gleichmäßig im Gehäuse verteilt.Fazit: Die Kombination 208/H und 115/B bietet hervorragenden Klang auf HiFi-Niveau, und das mit enormen Dynamikreserven. Dank des hohen Wirkungsgrades ist bereits mit 100-Watt-Endstufen der Erfolg gesichert - rechnerisch reicht das für 113 dB Maximalpegel -, wenngleich sich kräftigere Endstufen sowohl für die Satelliten als auch für den Bass in jedem Fall auszahlen.

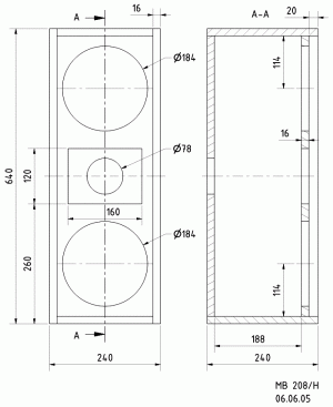
Zuschnittliste für 1 Box

Teile
Maße (mm)
Anzahl
Material: 16 mm Spanplatte oder MDF
Front / Rückwand
608 x 208
2
Deckel / Boden
240 x 208
2
Seiten
240 x 640
2

Gehäusezeichnung

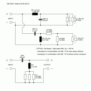
Frequenzweiche

Presse

Auszug aus HobbyHiFi

Fazit: Die Kombination 208/H und 115/B bietet hervorragenden Klang auf HiFi-Niveau, und das mit enormen Dynamikreserven. Dank des hohen Wirkungsgrades ist bereits mit 100-Watt-Endstufen der Erfolg gesichert - rechnerisch reicht das für 113 dB Maximalpegel -, wenngleich sich kräftigere Endstufen sowohl für die Satelliten als auch für den Bass in jedem Fall auszahlen.

Haben Sie Fragen?

Kontakt