Do you have any questions?

MB 208/H

Art. No. 5931

Building instruction

Exploded drawing

Assembly

First, cut the openings for the drivers in the front panel. The boards are then simply glued together (butt-joints) as shown in the parts list, with the front panel set back a little. The crossover is attached at the rear of the cabinet behind one of the bass vents.

Inner damping

The damping of the cabinet uses two mats of damping material rolled loosely and pushed into the cabinet through a bass opening.

Cabinet parts list for 1 box

Parts
Size (mm)
Quantity
Material: 16 mm chipboard or MDF
Front / rear panel
608 x 208
2
Top / bottom panel
240 x 208
2
Side panels
240 x 640
2

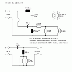
Crossover

Press

Extract from HobbyHiFi

"Verdict: This combination of 208/H and 115/B provides excellent sound properties at hi-fi level, and with masses of dynamic power in reserve. Thanks to the high efficiency level, even a 100-watt amplifier will provide the enough power - calculations show that this would produce a maximum output of 113 db, even if a more powerful booster will make even more sense of both the satellites and the bass."

 

Do you have any questions?

Contact us