Do you have any questions?

ALTO GENESIS SAT

Art. No. 5971

Building instruction

Exploded drawing

Assembly

In order to simplify the cabinet construction as far as possible, we have done without the chamfers shown in the photo. If you prefer to include the all-round front chamfer, you will need the following information:

Sat: 10 mm; 30°

First of all, the individual boards are cut to size (refer to cutting list), stuck together (butt jointed) as shown in the drawing and firmly clamped for the duration of the drying time using sash cramps or parcel tape. Once the cabinet has been completely built, the cut-outs are made for the bass tube and terminals using a jig-saw. The last job is the surface treatment, i.e. painting, veneering or adhesive film.

Inner damping

A half of a mat is put into each satellite.

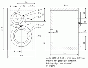
Cabinet parts list for 1 box

Parts
Size (mm)
Quantity
Material: 16 mm chipboard or MDF
Front panel
243 x 160
1
Rear panel
211 x 128
1
Top and bottom panel
164 x 128
2
Side panel
164 x 243
2

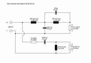
Crossover

Press

Extract from HiFi Test

"The listening test proved the value of the impressive deep bass qualities ...." "While the satellite speakers provided the necessary crystal-clear mid- to high-range fill-in ...." "The testers at HiFi Test only have one recommendation to make Buy!"

Verdict: very good

Extract from Audio

"A masterly performance - the bass system produced such deep, deep bass attacks with such amazing clarity from its bandpass cabinets that it ended up with no less than 50 points."

Value for money: very good

Do you have any questions?

Contact us