Do you have any questions?

ATLANTIS MK II

Art. No. 5950

Building instruction

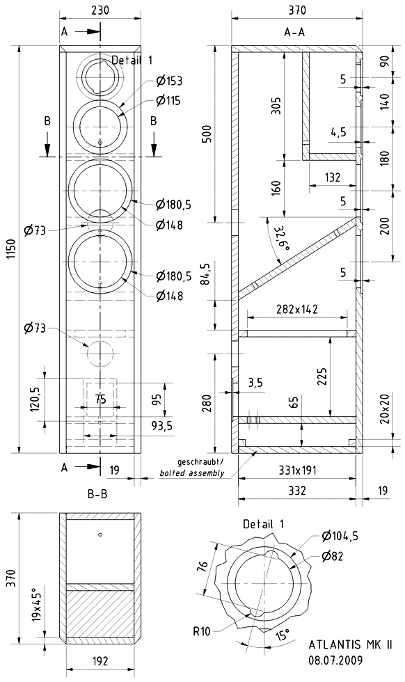
Exploded drawing

Assembly

The cut sections of the cabinet, except for the base, are glued as shown in the drawing. Bevels can be cut with an adjustable jigsaw or circular saw. Since it is not always easy to set the exact angle, it is worth making a couple of trial cuts on spare wood. 

The cabinet is made with a double floor to enable the crossover to be positioned outside the speaker housing chamber itself. The base to which the crossover is attached is then screwed to the cabinet from below. The pre-drilled cable holes inside the housing must be filled afterwards using hot-melt glue or silicon mastic.

Inner damping

One mat of damping material are required for the mid-range cabinet. The remaining 2 mats are in each bass cabinet. Leave the space behind the bass vent free of damping.

Cabinet parts list for 1 box

Teile
Maße (mm)
Anzahl
Material: 19 mm Spanplatte oder MDF
Front / Rückwand
1131 x 192
2
Seiten
1131 x 370
2
Deckel
230 x 370
1
Trennwand
407 x 192
1
Zwischenboden / Versteifung
332 x 192
2
MT Boden
132 x 192
1
MT Rückwand
305 x 192
1
Boden
331 x 191
1
Material:
Holz
Leisten
20 x 20 x 192
2

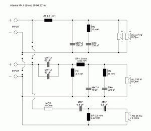
Crossover

Press

Extract from Hobby HiFi 06/00

"In the listening test, the ATLANTIS impressed us with its subtle self-control. 
This does not mean that the ATLANTIS has anything to hide, though. Finer details are reproduced with such self-assuredness that they do not leap out at one but blend in well with the music. Bass lines with clearly defined plasticity? No problem! Tangible voices straight from the diaphragm? Of course. Precision-made width and range layering? No sooner said than done.
VISATON's speaker of the year, fitted with the company's top-of-the-range fit-it-yourself driver, absolutely simple to set up and designed to harmonise with any surroundings. Excellent sound properties in a self-effacing, laid-back shape, to guarantee years of listening pleasure."

Extract from STEREO 09/06

And then came the ATLANTIS, (...) originally a column speaker, with the qualities needed for a higher profile.(...). The seamless interaction of these world-class drivers (...) is an unmistakable characteristic. The KE 25 SC ceramic dome driver is breathtakingly dynamic without the slightest hint of aggression, its aluminium diaphragm produces clearly defined sound coupled with sophistication and beautifully clear bass, voices come across as entirely natural as does the spatial ratio between the stage and the individuals.(...). The ATLANTIS covers the entire frequency response range in a totally frank and unobtrusive manner, which means that poor recordings will not come across as high-quality ones. 
(...)
The reproduction of good music should be confirmation enough that you have bought the right speakers. With the ATLANTIS, you will have no reason to regret your decision.

Do you have any questions?

Contact us