Do you have any questions?

ATLAS COMPACT MK III

Building instruction

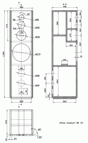
Exploded drawing

Assembly

Within the large subwoofer cabinet, there is a separate chamber for the mid-bass unit. The domes are also mounted in this section, which is reinforced with a narrow strut. Three 8-mm holes will have to be drilled for the cables. The two large openings in the rear wall are for mounting the bass reflex tubes while the rectangular one is for the terminals. The crossover is mounted on the wall behind the bass vent.

Inner damping

Die Bedämpfung wird nach Plan vorgenommen. 2 Matten werden in das Mitteltongehäuse gestopft. 10 Matten kommen in das Tieftongehäuse.

Cabinet parts list for 1 box

Parts
Size (mm)
Quantity
Material: 19 mm chipboard or MDF
Top and bottom panel
381 x 322
2
Side panel
381 x 1355
2
Rear panel
1317 x 322
1
Front panel
1355 x 360
1
Brace
322 x 100
1
Brace
362 x 100
1
Midrange rear panel
455 x 322
1
Midrange bottom panel
160 x 322
1
Brace
141 x 70
1
Brace
202 x 70
1
Base
322 x 362
1

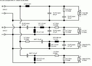
Crossover

Press

Extract from Stereoplay

Overall, the Atlas compact MK II is able "to take enormous leaps in dynamic play and convert them effortlessly into pure sound." " a tempting way to turn that dream into reality and treat oneself to a set of real speakers."

Category: top grade
Verdict: overall winner

Extract from Klang & Ton

"It is indeed the drum sections that really make this large Visaton speaker system sit up and take notice. It powers out ... fiery drum solos across the room ... without even showing the hint of an effort."

Category: top grade 1
Value for money: very good

Do you have any questions?

Contact us