Do you have any questions?

CONVENTION MK IV SUB

Building instruction

Exploded drawing

Assembly

Make a frame that will be later covered with cloth by sawing out the cut-outs in the boards (refer to diagram). Then glue together the boards at right angles, in such a way that you end up with a construction with equal length sides that you can then cover with cloth. Before doing so, check that the frame will just fit between the top and bottom of the subwoofercabinet. 

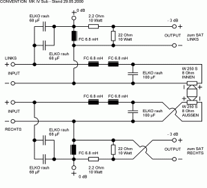
Since the low-range bass reproduction also depends on the room, the best position for the subwoofer will have to be determined by trial and error. If the subwoofer is to be positioned in a free space, the ports can also be made to face the rear. A 0 dB / -3 dB connection is to be found on the subwoofer PCB for trimming the level of the satellite speakers to that of the subwoofer. The 0 dB setting means: satellite not restricted, i.e. less bass; -3 dB means: satellite cut by -3 dB, i.e. powerful bass output. 

Make sure the short-circuit bars are removed from the BT 95/75beforehand.

Inner damping

The subwoofer uses four mats of damping material rolled up and spread around the middle of the cabinet.

Parts
Size (mm)
Quantity
Material: 19 mm chipboard or MDF
Top and bottom panel
540 x 540
2
Baffle
366 x 290
1
Side panel
310 x 290
2
Side panel
521 x 290
1
Side panel
502 x 290
1
Base
431 x 50
4
Grille board
229 x 289
2

Crossover

Do you have any questions?

Contact us