Do you have any questions?

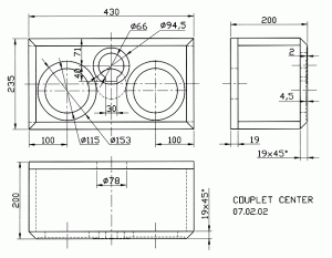
COUPLET CENTER

Building instruction

Exploded drawing

Assembly

All the cabinet panels are cut from 19 mm chipboard or medium density fibreboard, butt-jointed and glued. The chamfers on the baffle can be applied with a power jig or circular saw set to 45° or applied later using an orbital sander. 

Next, cut out the openings for the drivers and the terminal. 

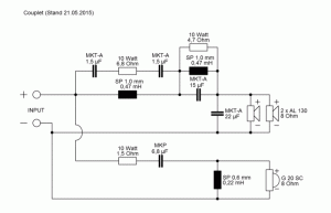
Due to the small size of the cut-outs in the baffle, it is difficult to mount the crossover inside the speaker cabinet. It would be possible to make the base removable. However, it is easier to wrap the crossover in damping material and place it through the cut-out in the baffle on the floor of the cabinet.

Inner damping

The damping material is loosely arranged in the cabinet.

Cabinet parts list for 1 box

Parts
Size (mm)
Quantity
Material: 19 mm chipboard or MDF
Front and rear panel
430 x 235
2
Top and bottom panel
430 x 162
2
Side panel
197 x 162
2

Crossover

Do you have any questions?

Contact us