Do you have any questions?

FONTANELLA SUB

Building instruction

Exploded drawing

Assembly

The subwoofer is built in the same way as the satellite. The bass reflextube and the terminal unit are mounted on the rear wall. The woofer is mounted in the base faces downwards. For this reason, it is essential to ensure that the cabinet is mounted on feet at least 2 cm high. We recommend spikes.

Inner damping

The subwoofer is damped with 7 mats.

Cabinet parts list for 1 box

Parts
Size (mm)
Quantity
Material: 19 mm chipboard or MDF
Top and bottom panel
359 x 359
2
Side panels
360 x 146
8

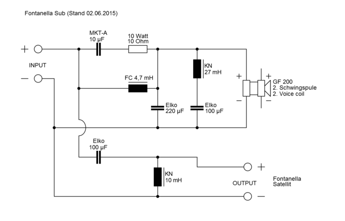
Crossover

Do you have any questions?

Contact us