Haben Sie Fragen?

VOX 253

Nicht mehr im Programm

Bauanleitung

Explosionszeichnung

Aufbau

Im unteren Gehäuseteil ist zunächst der Bassreflexkanal zu sehen, der aus der Bodenplatte und einem oberen Brettchen aufgebaut ist. Im mittleren Teil sind drei Querversteifungen vorgesehen, die ein Mitschwingen der relativ großflächigen Seitenwände verhindern sollen. Im Oberteil des Gehäuses ist hinter dem Schallwandausschnitt für die Mittel-Hochtoneinheit das für die Konusmitteltöner nötige geschlossene Gehäuse, aufgebaut aus zwei Holzbrettern, dargestellt. In die Rückwand des Mitteltongehäuses müssen drei Bohrungen (8 mm Ø) für die Kabel gebohrt werden. Diese Löcher müssen gut abgedichtet werden. 

Eine Besonderheit ergibt sich durch den seitlichen Einbau des TIW 250 XS - 8 Ohm. Hinter den runden Ausschnitten in der jeweiligen Seitenwand wird die eigentliche Montageplatte für den TIW 250 XS - 8 Ohm (346 x 297 mit Ausschnitt 235 mm) von innen aufgeleimt. Der Bass kann so 19 mm tief eingelassen montiert werden (19 mm = Materialstärke). Aus optischen Gründen muss der Seitenwandausschnitt sehr sauber ausgearbeitet werden. 

Die Frequenzweiche wird an die Seitenwand hinter dem Bassausschnitt montiert.

Bedämpfung

Zur Bedämpfung wird eine Matte in das Mitteltongehäuse gelegt. Der Rest wird gleichmäßig im ganzen Boxenvolumen verteilt. Nur der Raum oberhalb der Tunnelöffnung (an der Schallwandrückseite) bis zur untersten Versteifung bleibt frei. Sollte aufstellungsbedingt der Tiefbass zu stark sein, kann durch Ausstopfen auch dieses Bereiches bis zur Tunnelöffnung der Basspegel abgesenkt werden.

Zuschnittliste für 1 Box

Teile
Maße (mm)
Anzahl
Material: 19 mm Span- oder MDF-Platte
Rückwand
1051 x 197
1
Deckel
359 x 197
1
Tunnelbrett
270 x 197
1
Versteifung
100 x 197
2
Versteifung
60 x 197
1
Rückwand MT
500 x 197
1
Boden MT
43 x 197
1
Bodenplatte
378 x 197
1
Seiten
378 x 1150
2
Montageplatte für TT
346 x 297
1
Material: 22 mm Span- oder MDF-Platte
235 x 1150
1

Gehäusezeichnung

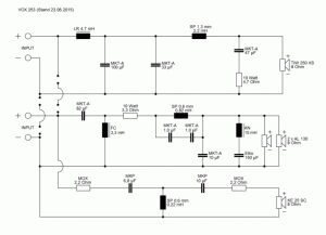
Frequenzweiche

Presse

Auszug aus Stereo 11/2004

Die so entstandene VOX 253 macht eine Höhereinstufung im Testspiegel unerlässlich, denn sie konnte eine bereits als Arbeitsgerät im Redaktionsbestand vorhandene, sehr gute VOX 252 im direkten Vergleich klar distanzieren, spielt selbstverständlicher, bei deutlicherer Staffelung offener und auch im Bass noch einen Tick kontrollierter. Sogar ein wenig mehr Maximalpegel ist jetzt möglich. Was bleibt, ist ein weiter verbesserter, ebenso hochkarätig audiophiler wie alltagstauglicher Standlautsprecher mit enormen Spaßqualitäten. Kurzum, die Vox 253spielt nun mehr eine Klasse besser, sie kostet unverändert 4000 Euro das Paar und erreicht so die 80-Punkte-Marke. Das bringt ihr zudem den vierten Stern für ein exzellentes Preis-Leistungs-Verhältnis.

Haben Sie Fragen?

Kontakt