Do you have any questions?

ARIA

Art. No. 5945

Building instruction

Exploded drawing

Assembly

Construction

The cabinet body uses 16 mm boards. First of all, cut the holes in the boards and apply the bevels. This can be done using an electric jigsaw or hand-held circular saw set to the required angle. Once the cabinet has been completed, apply the milling work for the loudspeaker. Finally, fit the cones.

Since the cabinets are relatively small, it is hardly possible to mount the crossover inside the housing. It can, however, simply be wrapped in damping material and placed inside the speaker if the rear wall is not removable.

Inner damping

Inner damping

The damping material is loosely arranged in the cabinet.

Cabinet parts list for 1 box

Cabinet parts list for 1 box
 

Parts
Size (mm)
Quantity
Material: 16 mm chipboard or MDF
Front and rear panel
270 x 160
2
Side panel
270 x 128
2
Top and bottom panel
128 x 128
2

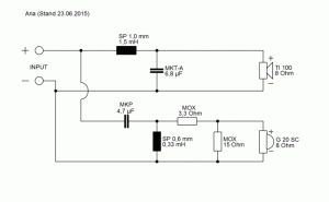
Crossover

Press

Extract from Klang & Ton

"... The smaller version of the ARIA, fitted with only a single cone driver, made a lively, dynamic impression but was also well able, like the larger version, to differentiate finer detail, which was more than we expected. Both of them retained crisp reproduction quality and never left one with the impression that the music was a two-dimensional screen, a particularly important feature when voices are up-front." "One should not, however, expect what is commonly referred to as deep bass. But coupled with an active subwoofer, these two systems produced such high quality sound that they can easily compete with high-end products costing several times this price." "These two new VISATON constructions are really hot business if what you're after is high-quality, build-it-yourself compact loudspeakers. The fact that the series includes a dipole variant makes these two the foundation stones of a top-grade surround system."

Do you have any questions?

Contact us