Do you have any questions?

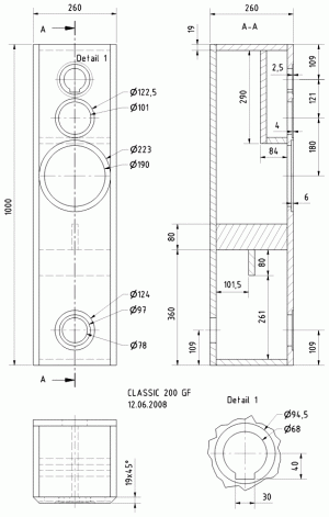
CLASSIC 200 GF

Art. No. 5962

Building instruction

Exploded drawing

Assembly

All the cabinet panels are cut from 19 mm chipboard or medium density fibreboard, butt-jointed and glued. After that, the openings for the driver and terminals are cut out and any necessary recesses cut. The chamfer on the outer baffle can be made either before the cabinet is glued together or afterwards.

The crossover has to be mounted on the inner side of the rear panel across from the woofer.

Inner damping

The damping material is loosely pushed into the cabinet. The space immediately behind the bass reflex tube must remain free.

Cabinet parts list for 1 box

Parts
Size (mm)
Quantity
Material: 19 mm chipboard or MDF
Front, rear panel
260 x 1000
1
MR bottom
222 x 65
1
Side panels
222 x 1000
2
Top, bottom panel
222 x 222
2
MR rear panel
222 x 290
1
MR bottom
222 x 65
1
Reinforcer
222 x 80
2

Bassreflex modification

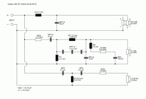
Crossover

Do you have any questions?

Contact us