Do you have any questions?

FIESTA 30

Building instruction

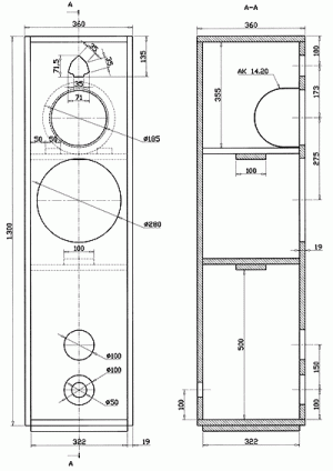
Exploded drawing

Assembly

The cabinet has been deliberately kept simple to facilitate building. The materials used can be chip board, MDF fibreboard, plywood or multilayer board if the speakers are likely to be transported often. If the speaker as shown is too bulky for transport purposes, the cabinets can be reduced to a height of 90 cm. The two tubes are then mounted side by side directly under the woofer. Since the cabinet then only has a volume of 90 litre net, the lower frequency extreme is slightly higher. All other advantages of the system remain untouched.
Before the speaker cabinet is finally put together, the cover for the mid-range chamber must be screwed and glued to the front baffle (do not forget the cables for the mid-range unit).

Inner damping

The damping material is distributed evenly in the two upper sections of the cabinet. One mat (1/2 bag) is used for the medium range cabinet(cover).

Cabinet parts list for 1 box

Parts
Size (mm)
Quantity
Material: 19 mm chipboard or MDF
Front and rear panel
1262 x 322
2
Side panel
1300 x 360
2
Top and bottom panel
360 x 322
2
Brace
100 x 322
3
Brace
50 X 322
2
Base
322 x 322
1

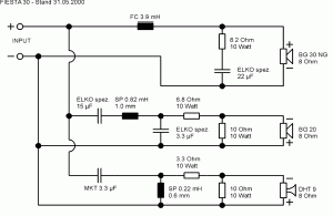
Crossover

Do you have any questions?

Contact us