Do you have any questions?

QUADRO

Building instruction

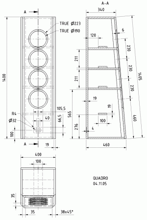
Exploded drawing

Assembly

The cabinet is not difficult to build. It is made up of a single large-scale chamber whose walls are strengthened by three reinforcing cross members and one single strengthening strut at the bottom. The most difficult part is the angled front baffle with its broad bevels on both sides. Triangular reinforcing pieces have to be glued in place from inside. It is also important to ensure that the lid and the base are exactly shaped to match the front baffle (not a right-angle).

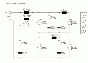
Once the speaker cabinet is finished, it makes sense to do the "battery test": Connect a 1.5 volt battery to the terminals (plus to plus, minus to minus). Watch the diaphragms and if all four move forward together, you have connected up the drivers correctly in sync.

Inner damping

Fill the inner space uniformly with sheep's wool damping material.

Cabinet parts list for 1 box

Parts
Size (mm)
Quantity
Material: 19 mm chipboard or MDF
Rear panel
1400 x 400
1
Side panels
1400 x 422
2
Front panel
1405 x 362
1
Top panel
303,5 x 362
1
Bottom panel
422 x 362
1
Braces
100 x 362
4
Brace
100 x 373,5
1
Brace
100 x 354
1
Brace
100 x 334
1
Material: Triangular strip
Braces
1370 x 35 x 35
2

Crossover

Press

Extract from Klang & Ton 2/2006

Fill the inner space uniformly with sheep's wool damping material.The idea for this loudspeaker came from the excellent B 200 full-range loudspeaker which features high sensitivity thanks to its filigree paper diaphragm and lightweight driver system (...) In each of the QUADROspeakers there are no less than four of these full-range loudspeakers, of which three are responsible for the low and medium bass and the lower mid-range, while the fourth is unfiltered. (...) Somewhat to our surprise, these VISATON speakers left nothing to be desired in the lower regions and were quite happy without a subwoofer thanks to their eight 20 cm drivers and 350 litres of cabinet. The snare drums punched holes in the air with a vehemence approaching that of a horn system. Without a shadow of doubt, this manufacturer from Haan, Germany, is at home in this field.
(...), in tumultuous orchestral bursts the QUADRO was firmly in control. (...) VISATON's QUADRO cuts an impressive figure both acoustically and visually, it loves dynamic input and will forever remind its owner how pleased he can be that he did not buy his speakers from a department store.

Extract from Image HiFi 4/2008

The powerful sound produced by these speakers appears to float away from the loudspeakers and hover behind the main speaker plane, creating a kind of sound backdrop.
But none of this is for nothing, in particular the superior, earthy sound of the Quadro which, by the by and a point of not inconsiderable importance, is also capable of achieving notable volume levels. Despite a relatively low power consumption these speakers will generate volumes which will put a smile on the face of any rock and pop fans and which would have caused other loudspeakers, in particular simple full-range speakers, to throw in the imaginary towel, while the Quadrocontinues to maintain its precision and clarity even at really high volumes.
At the same time, this large-format speaker works in a highly intensive, appealing manner, the sound comes across as absolutely tangible and is delivered incredibly precisely by the eight drivers – this is a real experience!
If everything is set up correctly, these Visaton speakers will not hold back as regards their totally effortless performance, achieving considerable leaps in volume without the slightest problem, fascinating the listener and generating a feeling of utter relaxation.
The bottom line is that this is a successful combination of full-rangeloudspeakers with sensitivity which only requires one more factor to function perfectly: lots of space.

Do you have any questions?

Contact us