Do you have any questions?

CLOU

Art. No. 5961

Building instruction

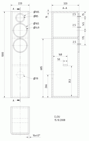
Exploded drawing

Assembly

All the cabinet panels are cut from 16 mm chipboard or medium density fibreboard, butt-jointed and glued. After that, the openings for the driver and terminals are cut out and any necessary recesses cut. The chamfer on the outer baffle can be made either before the cabinet is glued together or afterwards.

The crossover has to be mounted on the inner side of the rear panel across from the lower woofer.

Inner damping

The damping material is loosely pushed into the cabinet.

Cabinet parts list for 1 box

Parts
Size (mm)
Quantity
Material: 16 mm chipboard or MDF
Side panels
320 x 1000
2
Front
188 x 1000
1
Rear panel
188 x 968
1
Separating board
188 x 288
1
Reinforcer
188 x 50
1
Top
304 x 188
1
Bottom panel
304 x 188
1

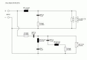
Crossover

Press

Extract from Hobby HiFi 05/2008

In the editorial listening room, the Clouspeakers demonstrated a convincing liveliness right from the start. They played everything from pop to jazz and classical music - anything our CD player offered them - in a bubbly, impulsive manner. But, at the same time, they remained unobtrusive and fully in control, even at maximum volumes. They coped effortlessly with even the most dramatic dynamic attacks. (...)
Bass runs came across beautifully clearly. (...)
Voices were reproduced as realistically and three-dimensionally as possible, and were easily differentiated even with complex choral recordings. (...)
An excellent speaker, this Clou. So much loudspeaker for so little money -...- you do not find offers like this often, and, if you do, you never get this soundquality. A real insiders' tip.

Extract from Audio 2

The Clou speakers are one hundred per cent fun. The subtle emphasis on bass frequencies and the slightly subdued medium range presence give these speakers a pleasant, well-balanced, smooth tonality which is bound to be a hit with the intended target group. Extracting a solid 50 Hz from an enclosed cabinet is quite a feat. During our tests, we could not resist the temptation of trying the system to its limits and opted for Ramstein's "Engel". Not a hope. The speakers remained totally under control and non-invasive, but delivered a fair share of dynamism. So, if you want to get clued up, get yourself the Clou.

Extract from HiFi Sparbuch

“In the listening room, we could hardly believe the pleasure this remarkably low-priced loudspeaker was able to generate. Without the faintest hint of severity or obtrusiveness, the Clouwasted no time getting into its stride and, in contrast to many sets favoured by audiophiles, its gently rounded balance made even moderate-quality pop & rock recordings sound good, poor quality recordings sounded acceptable and with really good quality recordings one felt one was part of the action. Its spatial separation was credible and its vocal reproduction very good. It is in particular the dynamic qualities of the Clou that really stand out, especially the physically tangible punch in the bass department which is very taught, which will please many aficionados.”

Do you have any questions?

Contact us