Do you have any questions?

COUPLET

Art. No. 5912

Building instruction

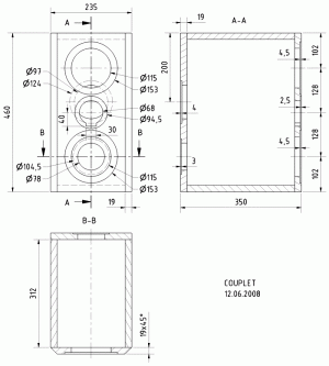
Exploded drawing

Assembly

All the cabinet panels are cut from 19 mm chipboard or medium density fibreboard, butt-jointed and glued. The chamfers on the baffle can be applied with a power jig or circular saw set to 45° or applied later using an orbital sander. 

Next, cut out the openings for the drivers, the bass reflex tube and the terminals. 

Due to the small size of the cut-outs in the baffle, it is difficult to mount the crossover inside the speaker cabinet. It would be possible to make the base removable. However, it is easier to wrap the crossover in damping material and place it through the lower cut-out in the baffle on the floor of the cabinet. When you begin fitting the drivers, start with the bass reflextube. In order to be able to get the inner trumpet flange through the opening for the upper subwoofer it will be necessary to carefully remove about 5 mm from both sides of the flange.

Inner damping

The damping material is loosely arranged below the bass reflex tube in the cabinet in such a way that the area around the vent remains free.

Cabinet parts list for 1 box

Parts
Size (mm)
Quantity
Material: 19 mm chipboard or MDF
Front / rear panel
460 x 235
2
Side panels
460 x 312
2
Top / bottom panel
197 x 312
2

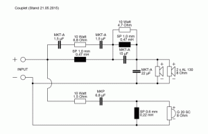
Crossover

Press

Extract from Audio

"The system offers both very good tonality and even better dynamic characteristics in the bass department that are well in excess of expectations for a system of this size and backed this up with amazing level accuracy. (...) because high output levels do not worry the COUPLET one little bit." "As regards its ability to project sound accurately, the VISATON model took over the top of the table for this price range." "the appearance of this model, with its bevelled edges and technology appeal is a real eye-catcher."

Extract from Klang & Ton

"The new Couplet by VISATON is a compact loudspeaker, well suited to either shelf-mounting or as a free-standing speaker and with an extremely clear, crisp presence. Anyone selecting this cabinet style in preference to column speakers will be buying a relatively low-priced solution but with a very high standard of sound reproduction."

Extract from HiFi Test

"We were impressed not only by the fine tonal balance and accurate spatial positioning of voices, the depth of body, the warmth and tangibility, the excellent omnidirectional sound distribution which does not only favour the listener lucky enough to be at exactly the focal point of the stereo triangles, but also the tweeter reproduction that neither suppressed any details nor did it overshoot the mark. 
It once again became clear that, in the manufacture of loudspeakers, there is nothing to beat experience."

Extract from STEREO

"Considering its size, the VISATON COUPLET has excellent, very deep but clearly defined bass, and can easily be placed on shelves due to its neutral tuning." ... "It was in particular inthe vocals and sound source positioning that this little VISATON model picked up its points. (...) which is the most important characteristic of the COUPLET to guarantee years of listening pleasure."

Do you have any questions?

Contact us