Do you have any questions?

VOX 253 MTI

Art. No. 5987

Building instruction

Exploded drawing

Aufbau

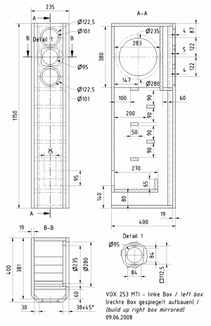
At first sight, the construction of the VOX 253 MTI looks complicated, which is why it is worth looking at each internal part individually first. 

In the lower part of the cabinet, you can see the bass reflex tunnel, made up of the base and two upper boards. In the middle, there are five cross-reinforcements to prevent resonance. At the top of the cabinet, behind the cut-out in the acoustic baffle for the mid- to high-range unit, is the enclosure required for the mid-range cone, made up of two wooden boards. Three 8 mm holes will have to be drilled in the rear wall of the mid-range chamber for the cables. They should not be drilled directly behind the driver because otherwise there will not be enough depth available for the wires behind the magnets. The holes must be well sealed afterwards. 

Fitting the TIW 250 XS into the side is a special feature. The mounting board for the TIW 250 (380 x 283 with a 235 mm cut-out) itself is glued in place from inside behind the cut-outs in the corresponding side-wall. This means that the bass driver can be recessed by 19 mm (19 mm = thickness of the boards). For optical reasons the side-wall cut-out must be made extremely accurately. 

It is possible to simplify the construction somewhat by mounting the woofer straight on the side wall. In this case, the additional mounting plate is not required and the opening in the side wall is cut at a diameter of 235 mm. In this configuration the woofer stands proud of the side wall. This construction can be a decided advantage if you intend to veneer the cabinet because the edges of the side wall cut-out are extremely difficult to veneer.

Two triangular reinforcing pieces are installed between the front panel and side walls to provide the required rigidity at the front despite the broad bevel. 

The frequency crossover unit is mounted on the side-wall behind the bass cut-out.

Inner damping

The damping uses one mat placed in the medium range cabinet. The remainder is evenly distributed throughout the cabinet. The area above the tunnel opening (at the rear of the front panel) up to the lower edge of the reinforcement remains free. If, as a result of the acoustics in the room, the low-range bass is too powerful, damping this area will have a corresponding effect on the overall bass output level.

Cabinet parts list for 1 box

Parts
Size (mm)
Quantity
Material: 19 mm MDF or chipboard
Front panel
1150 x 197
1
Side panels
1150 x 381
2
Bottom, top panel
197 x 381
2
Rear panel
197 x 1032
1
Bass reflex channel 1
197 x 270
1
Bass reflex channel 2
197 x 65
1
Braces
197 x 50
5
Midrange rear panel
197 x 399
1
Midrange bottom panel
197 x 60
1
Mounting board woofer
380 x 283
1
Material: Triangular ledge
Brace
1112 x 30 x 30
2

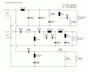
Crossover

Press

Extract from Klang & Ton (VOX 252 MTI)

With their VOX 252 MTI, VISATON have, once again, created great results. This is not only the best VOX there has ever been, it is, in my opinion, the best sounding VISATON speaker of all. Ready-made speakers of this quality will often cost as much as 10,000 a pair. The DIY concept is definitely a winner here.

Do you have any questions?

Contact us