Do you have any questions?

CENTER 130

Building instruction

Exploded drawing

Assembly

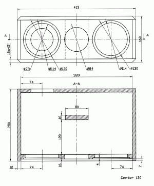
The construction of this cabinet is remarkably simple since all the boards are straight-side and simply glued (butt-jointed) together. However, care must be taken to ensure absolute dimensional accuracy, as the front grille will not fit if the tolerances are too great. The grille's outer dimensions are 136 x 389 mm.

Inner damping

One mat of damping material is loosely pushed into the cabinet.

Cabinet parts list for 1 box

Parts
Size (mm)
Quantity
Material: 12 mm chipboard or MDF
Rear panel
136 x 389
1
Side panel
250 x 413
2
Top and bottom panel
136 x 250
2
Material: 16 mm chipboard or MDF
Brace
136 x 80
1
Front
136 x 389
1

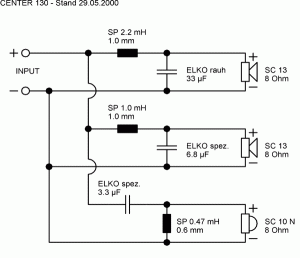
Crossover

Press

Extract from Audio Vision

"The surprise candidate during the test series came from Visaton. The CENTER 130 produced a well-rounded sound, whose crisp mid-range was particularly worthy of note"... Without including your own work and the costs of materials, the value for money is exceptionally good."

Do you have any questions?

Contact us