Do you have any questions?

CONCORDE MK II

Building instruction

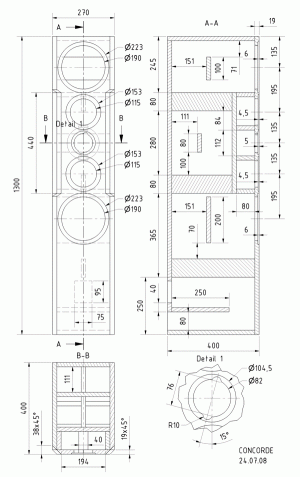
Exploded drawing

Assembly

All the boards are cut to size and glued (butt-jointed) as shown in the parts list. Particular attention must be paid to the front panel, because the first thing here is to apply the 45° chamfers. We recommend cutting and finishing the openings for the drivers before the cabinet is assembled. The cabinet can now be glued together. Ensure that the mid-range surround is tight against the front and side panels so that no join is visible later. 

Once the glue has dried, the 45° chamfer is extended onto the side panels. This must be done extremely carefully so that none of the edges break out. The best way to finish of the chamfers is to sand them. Drill three 8 mm holes in the rear wall of the mid-range section for the cables. Ensure that the holes are well sealed again when the cables are in position.

The crossover is divided across two circuit boards. The bass section is mounted on the strut behind the upper woofer and the medium-high range board on the strut behind the lower woofer.

Inner damping

One and a half mats of damping material are required for the mid-range cabinet. This is best done if the damping material is cut into six equally sized pieces. The remaining eight and a half mats are loosely but evenly distributed inside the bass cabinet. Begin at the bottom, immediately above the bass reflex tunnel. Leave the space behind the bass vent free of damping material.

Component parts list for 1 box

Parts
Size (mm)
Quantity
Material: 19 mm chipboard or MDF
Front panel
1300 x 270
1
Side panel
1300 x 381
2
Top / bottom panel
232 x 381
2
Rear panel
1182 x 232
1
Midrange rear panel
440 x 232
1
Midrange top / bottom panel
80 x 232
2
Bass-reflex channel panel
250 x 232
1
Brace
200 x 232
1
Brace
100 x 232
1
Brace
80 x 232
1
Brace
80 x 263
2
Brace
80 x 362
1
Brace
80 x 40
2
Midrange side panel
402 x 80
2

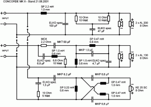
Crossover

Press

Extract from Klang & Ton 05/2000

"In terms of sound quality, the Concorde was an immediate success. It is a universally applicable speaker and reproduces all kinds of music without particular preferences.
It sounds the way all very good speakers sound. If the recording is boring, the reproduction is also boring and where the recording is very good, reproduction is excellent. Details come across extremely well and in a lively manner, the stage can be seen in your mind's eye in about the right proportions. What more could one demand of a good speaker system."

 

Do you have any questions?

Contact us