Do you have any questions?

MONITOR 890 MK III-TL

Building instruction

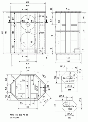
Exploded drawing

Aufbau

This octagonal cabinet looks more complicated than it really is. All the chamfers are cut at 22.5° except two (at 45°). When you set up the saw, it is best to cut fractionally over 22.5° to ensure that, on the outside, all the chamfers are really airtight. 

First cut the required cut-outs in the boards, which have already been cut to size. The two circular ones for the bass loudspeakers, the square opening for the tunnel and the two for the level controller. 

Next, build the main body without the base and top. You will need plenty of sticky tape to hold the joints together when gluing the side panels. The parts for the tunnel, the four stiffeners on the side panels and the vertical stiffeners (50 mm wide) on the front baffle then need to be shaped to an exact fit. The base then has to be shaped to fit exactly in the completed main body, since it is hardly possible to build the body with millimetre accuracy. Next, glue the vertical stiffeners to the base and the stiffener between the baffle and the rear panel. 

The top with its cut-out for the terminals for the high- to mid-range is then shaped to fit and glued in position. The two crossover circuit boards are attached to the rear panel opposite the lower bass speaker drivers. The wiring to the horns need not be heavier than 1.5 mm2. From the terminals to the circuit boards and to the woofers, use wires with a cross-section of 2.5 mm2. 

The twin terminal unit for connecting the mid- to high-range horns is fitted in the square cut-out in the top. The two gold-coloured jumpers have to be removed to do this.

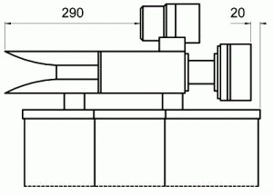
The mid-range horn is placed on top of the cabinet on its three straight-sided feet. The tweeter is mounted on the wooden base supplied and is placed on top of the mid-range horn, towards the rear. The position of the two horns is crucial to the acoustics and, for this 

Inner damping

See drawing

Cabinet parts list for 1 box

Parts
Size (mm)
Quantity
Material: 19 mm chipboard or MDF
Top and bottom panel
688 x 508
2
Front panel
782 x 380
1
Rear panel
782 x 280
1
Rear side panel
782 x 283
2
Middle side panel
782 x 150
2
Front side panel
782 x 212
2
Sides bass-reflex channel
91 x 79
2
Top bass-reflex channel
91 x 342
1
Brace
80 x 294
4
Brace
105 x 444
1
Brace
100 x 782
1
Strip
50 x 782
2
Base
630 x 450
1

inner damping

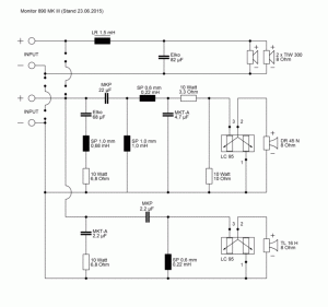
Crossover

horn position

Press

Extract from Image HiFi (MK II)

"The Monitor 890 MK II deals beautifully with the full range even down to even low output levels provided the listening area is not too small. The excellent mid-range horn reproduces voices and non-amplified instruments beautifully without the slightest over-emphasis and right across the frequency range. The full range of tonal sophistication is remarkably well differentiated for a horn-based system, and this with a clarity and dynamism that is missing in less powerful drivers. We were pleased to find that, provided the output level is well chosen, the high-range horn does not stand out on its own as a fragment of the picture but blends in well to the impressive overall panorama."
"This combination of pure power and sophisticated manners was what irresistably attracted me to the Monitor 890 MK II."

Verdict: excellent

Extract from STEREO (MK II)

"... this chunky character pounds out bass levels that make a lot of other speaker systems look pretty puny. The sounds washed around our ears precisely but unmistakably and very powerfully. It was enough to make you whince. But this Visaton model does not overdo it. The bass production is well balanced against the higher ranges to produce a tidy overall picture where the bass does not have trouble keeping up. The high range retains an airy feel and is very clearly defined. The horn's response and depth of sound are excellent, and its spatial positioning is a dream." 
"The Monitor system can produce disco music just the way the kids like it, can make the walls of your nearest castle vibrate with Pink Floyd or some good organ music and yet it is still a real treat to listen to a symphony on the same speakers. This precarious fine line between hi-fi and professional speaker system has been very well mastered." 
"Visaton's Monitor speakers are mor than just a pleasant sensation. They combine the typical strengths of a horn system like sound pressure and temperament with such features as accuracy of depth and allround abilities brillinat!"

Verdict: excellent

Extract from Klang & Ton (MK II)

Provided you have enough space and a very tolerant partner, we can warmly recommend this major contribution to the art of building speakers to every aficionado of lively guitar-based rock through to subtle and sophisticated rhythm & blues. Although the Monitor set-up is perfectly capable of reproducing classical musical and can cope with lower volume ranges, its strength is definitely in the excellent representation of live-sounding events, full of temperament and dynamism.

Do you have any questions?

Contact us