Do you have any questions?

VIB EXTRA GF

Building instruction

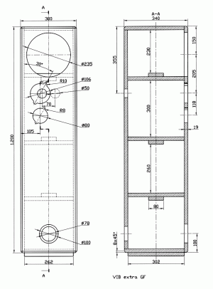
Exploded drawing

Assembly

The bass tube can also be mounted at the back provided the speaker is not directly beside the wall. The default settings of the controllers are as follows:
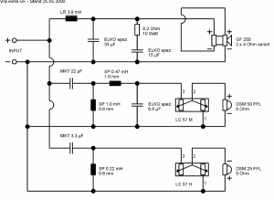
DSM 50 FFL: 11 o'clock position
DSM 25 FFL: 11 o'clock position
The crossover unit is mounted on the panel behind the bass port.

Inner damping

As shown in the drawing, the three upper chambers are loosely filled with damping material. The lowest chamber remains empty. It is easiest to roll or fold the mats before pushing them through the four openings between the stiffeners and thus prevent them from slipping later.

Cabinet parts list for 1 box

Parts
Size (mm)
Quantity
Material: 19 mm chipboard or MDF
Top and bottom panel
321 x 262
2
Side panel
321 x 1200
2
Rear panel
1162 x 262
1
Brace
302 x 80
3
Brace
262 x 80
3
Base
302 x 262
1
Front panel
300 x 1200
1

Crossover

Do you have any questions?

Contact us