Do you have any questions?

VOX 251 HE

Building instruction

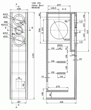
Exploded drawing

Assembly

At first sight, the construction of the VOX 251 looks complicated, which is why it is worth looking at each internal part individually first. In the lower part of the cabinet, you can see the tunnel, made up of the base and an upper board. In the middle, there are three cross-reinforcements. At the top of the cabinet, behind the cut-out in the baffle for the mid- to high-range unit, is the enclosure required for the mid-range cone, made up of two wooden boards. Three 8 mm holes has to be drilled into the rear board of the mid-range enclosure for the connection leads. These holes have to be sealed well.
Fitting the TIW 250 into the side is a special feature. The mounting board for the TIW 250 (346 x 297 with a 232 mm cut-out) itself is glued in place from inside behind the square cut-outs in the corresponding side panel. This means that the bass driver can be sunken by 19 mm (19 mm = thickness of the boards). For optical reasons, and to enable the cloth-covered frame to be fitted exactly in place, the side panel cut-out must be made extremely accurately. The frame can be made from a 16 mm board, in which a cut-out is made the same size as the outer diameter of the TIW 250 outer edge. The outer dimensions of the frame should be exactly 1 mm smaller than the opening in the side panel all round. In this way, the frame is jammed in place by the fabric used to cover it and alternative fixing methods (frame dowels) are not necessary. The crossover unit is mounted on the side panel behind the bass port.

Inner damping

The damping uses one mat placed in the medium range cabinet. The remainder is evenly distributed throughout the cabinet. The area above the tunnel opening (at the rear of the front panel) up to the lower edge of the reinforcement remains free. If, as a result of the acoustics in the room, the low-range bass is too powerful, damping this area will have a corresponding effect on the overall bass output level.

Cabinet parts list for 1 box

Parts
Size (mm)
Quantity
Material: 19 mm chipboard or MDF
Rear panel
197 x 1051
1
Top panel
359 x 197
1
Side panel
378 x 1150
2
Bass-reflex channel
197 x 270
1
Brace
197 x 100
2
Brace
197 x 60
1
Mounting board woofer
346 x 297
1
Midrange rear panel
197 x 500
1
Midrange bottom panel
197 x 43
1
Bottom panel
378 x 197
1
Material: 22 mm chipboard or MDF
Front panel
235 x 1150
1
Material: 16 mm chipboard or MDF
Grille board
285 x 285
1

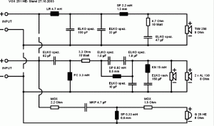
Crossover

Press

Extract from Image Hifi

This VISATON system is the final proof that power, impressive breadth of the musical spectrum, rapid response and a fantastic overall sound panorama do not require monster-speakers." 
"...VOX, that takes your attention right from the word go, produces clear-as-a-bell sound, builds up tempo easily. And in so doing, makes you feel you're listening to a massive speaker array, in other words, creates a virtual large-sized speaker system."..
"... the VISATON grumbled its way solidly through the bass regions in a most pleasing fashion, and even true woofer fetishists will confirm that this is pure black, beautifully controlled bass pleasure." 
"This one copes with volume levels normally left to those fridge-sized monsters, and yet retains a clarity and lack of distortion that is reemarkable."

Verdict: excellent

Extract from Stereo

"Everything needed to make a loudspeaker system good, is to be found in the Vox 251. These speakers punched out unbelievably deep, powerful bass without a hint of sponginess and with a crispness you could feel. But that is no good alone if the rest is not up to it. And it is! The two aluminium diaphragms in conjunction with the excellent tweeters conjured up a remarkably colourful overall sound quality in the listening room filled with the finest details. At the same time, there was no shortage of liveliness and dynamism."

Verdict: excellent

Extract from Klang & Ton (VOX 250)

"In the K&T test room, the Vox system wasted no time in riveting our attention: seldom does a speaker system sound so clearly defined and crisp." "The Vox by VISATON is a loudspeaker that can cope with the highest outpuut levels quite supremely and with quite remarkably powerful bass."

Extract from Audiovision (VOX 251 Surround)

"While most loudspeaker manufacturers have to be content with what they can pick up ready-made, the VISATON developers prefer to design their own drivers as they need them. Which is exactly what they have done for the VOX system, a set of high-grade speakers designed to meet the highest demands for omnidirectional sound reproduction in living rooms. These Visaton speakers produce very mature sound. What this means is that the entire sound picture is carried on a clearly reproduced bass foundation that is a feature reserved for large-scale drivers and cabinets. A case where size does matter. This makes all the difference between good and very good sound reproduction.
The show put up by this set of speakers is really very satisfying."

Do you have any questions?

Contact us