Do you have any questions?

PENTATON BB

Art. No. 5888

Building instruction

Exploded drawing

Assembly

Thanks to the modular design, building the PENTATON BB is remarkably easy. The only point where it is essential to have the right tools or the help of a cabinet maker is for the bevels and angled edges. In particular for enclosures 1 & 5 and 2 & 4, it is crucial to ensure that the front edges of the base and lid are given their proper angles of 12° and 6° to ensure that the baffle is a flush fit. Apart from this, all ten enclosures are butt-glued, beginning with a side wall. The baffle must be glued in place last and must be a flush fit.

Inner damping

4 mats of the damping material are to be evenly arranged in each cabinet.

Cabinet parts list for 1 box

Parts
Size (mm)
Quantity
Material: 19 mm chipboard or MDF
Side panel cabinet
520 x 315
2
Side panel cabinet
553 x 313
4
Side panel cabinet
619 x 308
4
Bottom/Top panel cabinet 3
520 x 277
2
Bottom panel cabinet 2+4
553 x 277
2
Bottom panel cabinet 1+5
619 x 277
2
Top panel cabinet 2+4
522 x 277
2
Top panel cabinet 1+5
557 x 277
2
Rear panel cabinet 3
277 x 277
1
Rear panel cabinet 2+4
275 x 277
2
Rear panel cabinet 1+5
270 x 277
2
Baffle 1-5
315 x 315
5

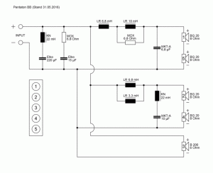
Crossover

Press

Extract from Klang & Ton

“The warmth and presence with which the instruments, in particular acoustic ones, were reproduced, were fantastic. The speakers show their spatial qualities to the best when the recordings are of high quality: it is as if the air were to take on the characteristics of solid matter, that's how accurately the instruments and voices can be located. Energetic sound reproduction is another key issue: due to their enormous dynamic capabilities, the Pentaton speakers can easily deal with any genre of music – even electronically produced deep bass pulses do not make it flinch. In terms of depth, what we measured backed up what we heard – what we couldn't measure, though, was the unique bass quality of the cones which were able to generate an amazingly light-footed but clearly defined bass range – that's the way it should be! And if you're not afraid to turn up the volume control, the Pentaton will show you that a firmly plucked guitar string can, indeed, generate sympathetic vibrations in your gut region. It can be said that the size of these speakers is fully in tune with the audiophile quality of their output.

Conclusion

Visaton's Pentaton is a speaker that will get you hooked. With harmony and balance on the one side and precision and dynamism on the other, these characteristics blend to make a speaker that is quite fantastic and which, to top it all, is more capable than most of being connected to a valve amplifier.”

Do you have any questions?

Contact us