Do you have any questions?

VOX 200

Art. No. 5905

Building instruction

Exploded drawing

Assembly

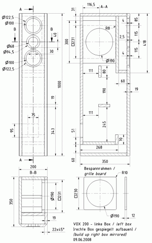
At first sight, the construction of the VOX 200 looks complicated, which is why it is worth looking at each internal part individually first. In the lower part of the cabinet, you can see the bass reflex tunnel, made up of the base, one horizontal and one vertical upper board. In the middle, there are two cross-reinforcements to prevent resonance. At the top of the cabinet, behind the cut-out in the acoustic baffle for the mid- to high-range unit, is the enclosure required for the mid-range cone, made up of two wooden boards. Three holes will have to be drilled in the rear wall of the mid-range chamber for the cables. These holes must be well sealed up at the end. 

Fitting the AL 200 into the side is a special feature. Behind the square cut-outs in the side walls, the mounting board for the AL 200 is glued in place from within. This means that the bass driver can be sunken by 19 mm (19 mm = thickness of the boards). For optical reasons, and to enable the cloth-covered frame to be fitted exactly in place, the side-wall cut-out must be made extremely accurately. The frame can be made from a 12 mm board, in which a 190 mm diam. cut-out is made. 

The outer dimensions of the frame should be 1 - 2 mm smaller than the opening in the side-wall all round. In this way, the frame is jammed in place by the fabric used to cover it and alternative fixing methods (wooden plugs) are not necessary. The frequency crossover unit is mounted on the side-wall behind the bass cut-out.

Inner damping

The inner damping uses one mat placed inside the medium range cabinet. The remainder is evenly distributed throughout the cabinet. Only the space above the tunnel opening (to the rear of the baffle) up to the lowest stiffener remains empty. If, as a result of the acoustics in the room, the low-range bass is too powerful, it is possible to fill this space as well up to the tunnel opening to lower the bass power.

Cabinet parts list for 1 box

Parts
Size (mm)
Quantity
Material: 19 mm chipboard or MDF
Front panel
1000 x 200
1
Side panels
1000 x 331
2
Rear panel
902 x 162
1
Top / bottom panel
331 x 162
2
Midrange rear panel
399 x 162
1
Midrange bottom panel
60 x 162
1
Brace
80 x 162
2
Bass-reflex channel
230 x 162
1
Bass-reflex channel
70 x 162
1
Mounting board woofer
300 x 233
1
Material: 12 mm chipboard or MDF
Grille board
230 x 230
1

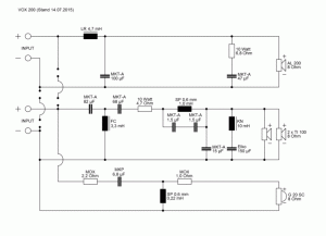
Crossover

Press

Extract from Klang & Ton

"As if by magic, this speaker with its small-scale textile tweeter produced a remarkably realistic sound character that was most noticeable in its fine reproduction of voices. The mid-range was clearly resolved and completely free of any annoying colouration. Despite having a powerful mid-range presence, the sound properties never become overpowering or squeaky, even for sensitive ears. And as regards spatial depth and positioning, this smaller VOX made a fault-free impression."

Extract from Hobby HiFi

"Small speaker voluminous sound. Due to the very slim design of the cabinet, this speaker looks remarkably petite and this initial visual effect turns into amazement once the speaker comes to life: Its sound reproduction capabilities are those of a mature design and, at the same time, it offers peak precision and clarity, which is no doubt due in part to the excellent titanium mid-range unit which is proof of VISATON's view that loudspeaker technology can still produce surprising technological leaps."

Extract from STEREO

"Visaton's VOX 200 is, even more than the VOX 251, an all-round speaker that combines excellent material and high-end tonality in a most harmonious manner. It is not only pretty to look at, its vital statistics and agility are almost enough to make it a matter for the divorce courts, but, in the end, it remains true to its vows. Spirited and lively. Without doubt, a four-star experience."

Verdict: excellent

Extract from Image HiFi

"VISATON's VOX 200 is a decidedly crisp, clear column speaker with both the power to do justice to any party and the control to cope with accurate spatial positioning and clarity of resolution. A real gem that stands head and shoulders above the others in this price range." 
"The VOX 200 can punch out quite considerable volume levels and the probability that the electronic circuitry will pack up first is quite high even with larger-scale units. The VOX 200 is also well able to deal with normal living-room levels. The way each wave of sound is neatly send off into the room by the cabinet is captivating, to say the least, and spatial control is exemplary. The Visaton designers are capable of creating a virtual stage in your living room that has a remarkable breadth and depth. In this department, other manufacturers' units many times the price can hardly manage to trump this performance. Similarly, the plasticity and sheer volume of each individual cone leaves nothing to be desired. The real showpiece, though, is the unit's vocal reproduction (...). I have seldom experienced such authentic singing free of all interference factors and with such depth of colour."
"I can say that these two slim-line VISATON cabinets have left a deep impression on me, for one."

Extract from Fonoforum

"It was in the listening test that our dream set-up (Transrotor Sirius, Octave V-50 Black Box, VISATON VOX 200) got the chance to really shine." "We haven't heard such a fascinatingly harmonious and yet compact system in our listening room for a long time. Let no one claim that vinyl disks are not in a position to present dynamic listening. And what about the higher frequencies? Clear as crystal, full-bodied treble. The sound was neither frayed around the edges nor hard and sharp, but simply pure and honest. The spatial qualities were just as good. The plasticity was there in both the depth and width, just the way the conductor ordered. This arrangement does not, however, merely produce a perfect array of virtues for audiophiles, it goes one step further and reproduces musical compositions in a fascinating and exciting manner. These sound properties have an effect on your soul and that's what it's all about."

Do you have any questions?

Contact us