Do you have any questions?

VOX 252

Building instruction

Exploded drawing

Assembly

At first sight, the construction of the VOX 252 looks complicated, which is why it is worth looking at each internal part individually first. In the lower part of the cabinet, you can see the tunnel, made up of the base and an upper board. In the middle, there are three cross-reinforcements. At the top of the cabinet, behind the cut-out in the baffle for the mid- to high-range unit, is the enclosure required for the mid-range cone, made up of two wooden boards. Three 8 mm holes has to be drilled into the rear board of the mid-range enclosure for the connection leads. These holes have to be sealed well.
Fitting the TIW 250 into the side is a special feature. The mounting board for the TIW 250 (346 x 297 with a 232 mm cut-out) itself is glued in place from inside behind the square cut-outs in the corresponding side panel. This means that the bass driver can be sunken by 19 mm (19 mm = thickness of the boards). For optical reasons, and to enable the cloth-covered frame to be fitted exactly in place, the side panel cut-out must be made extremely accurately. The frame can be made from a 16 mm board, in which a cut-out is made the same size as the outer diameter of the TIW 250 outer edge. The outer dimensions of the frame should be exactly 1 mm smaller than the opening in the side panel all round. In this way, the frame is jammed in place by the fabric used to cover it and alternative fixing methods (frame dowels) are not necessary. The crossover unit is mounted on the side panel behind the bass port.

Inner damping

The damping uses one mat placed in the medium range cabinet. The remainder is evenly distributed throughout the cabinet. The area above the tunnel opening (at the rear of the front panel) up to the lower edge of the reinforcement remains free. If, as a result of the acoustics in the room, the low-range bass is too powerful, damping this area will have a corresponding effect on the overall bass output level.

Cabinet parts list for 1 box

Parts
Size (mm)
Quantity
Material: 19 mm chipboard or MDF
Rear panel
197 x 1051
1
Top panel
359 x 197
1
Side panel
378 x 1150
2
Bass-reflex channel
197 x 270
1
Brace
197 x 100
2
Brace
197 x 60
1
Mounting board woofer
346 x 297
1
Midrange rear panel
197 x 500
1
Midrange bottom panel
197 x 43
1
Bottom panel
378 x 197
1
Material: 22 mm chipboard or MDF
Front panel
235 x 1150
1
Material: 16 mm chipboard or MDF
Grille board
285 x 285
1

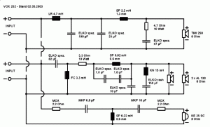
Detail tweeter

Crossover

Press

Extract from Image HiFi (VOX 251)

"This VISATON system is the final proof that power, impressive breadth of the musical spectrum, rapid response and a fantastic overall sound panorama do not require monster-speakers." 
"...VOX, that takes your attention right from the word go, produces clear-as-a-bell sound, builds up tempo easily. And in so doing, makes you feel you're listening to a massive speaker array, in other words, creates a virtual large-sized speaker system." 
"... the VISATON grumbled its way solidly through the bass regions in a most pleasing fashion, and even true woofer fetishists will confirm that this is pure black, beautifully controlled bass pleasure." 
"This one copes with volume levels normally left to those fridge-sized monsters, and yet retains a clarity and lack of distortion that is reemarkable."

Verdict: excellent

Extract from Klang & Ton

"In comparison with the well-tempered VOX 251, itself a pleasure to listen to, the new version has added yet another rung to the top end of the ladder. Its bass reproduction is measurably more taught and its fundamental range more realistic and sonorous. The really interesting thing, however, is the effect of the new ceramic tweeter on the overall sound picture created by the unit." 
"The test representation of an imaginary stage was passed with flying colours, with the musical details coming across beautifully and clearly separated. It is indeed the ability of the system to separate details and generate a finely balanced dynamism, that makes this unit such a strong contender. Add to this a tightly meshed bass department and carefully restrained overall balance." 
"Hats off to Visaton, your 252 can easily be compared with ready-made units up around the DM 10,000 price tag, they look good and cost, including materials, around DM 3,000 a pair."

Extract from STEREO

"With their VOX 252, the designers at Visaton in Germany have managed to surpass even the excellent qualities of the predecessor. Midrange sound that is crystal clear, now with better emphasis on the higher frequencies, excellent spatial separation, real dynamism and 'bass for grown-ups'. What more could one want? This VOX can certainly dispense with the assistance of extraneous tweeters and, in addition, it has restored the hierarchical position of its younger sister, the VOX 200." 
"The new KE 25 SC ceramic dome will make a stir - of that you may be sure. Thanks to it, this exceptional speaker, named the VOX 252, has been catapulted right up to the realms of high-end units."

Do you have any questions?

Contact us