Do you have any questions?

ALTO III C

Art. No. 5972

Building instruction

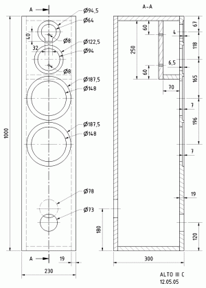
Exploded drawing

Assembly

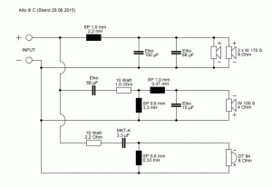
The cabinet consists of boards stuck together (butt jointed), making construction a simple matter. The two boards for the closed mid-range compartment are fitted inside the cabinet before the last side panel is glued in place. Before this, an 8 mm hole has to be drilled in the rear panel of the mid-range enclosure for the connection leads. The crossoverunit is mounted on the rear panel behind the upper bass cut-out.

Inner damping

The damping of the speaker uses eight mats of damping material pushed into the cabinet. To this end, the mats are folded once long ways and once crossways and pushed into the cabinet in such a way that the space behind the bass tubes remains free and the rest of the space inside the cabinet is loosely filled.

Cabinet parts list for 1 box

Parts
Size (mm)
Quantity
Material: 19 mm chipboard or MDF
Top and bottom panel
192 x 262
2
Side panel
262 x 1000
2
Front and rear panel
230 x 1000
2
Midrange rear panel
192 x 250
1
Midrange bottom panel
192 x 70
1

Crossover

Do you have any questions?

Contact us