Do you have any questions?

SOLITUDE

Building instruction

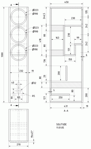
Exploded drawing

Assembly

The cabinet sections, cut from 19 mm chipboard or medium density fibreboard (MDF) board are butt jointed and glued. The chamfers on the baffle can be made with a jigsaw or circular saw set to 45° or added later using an orbital sander. After that, the openings for the driver and terminals are cut out. 

The crossover can be attached to the rear wall behind the baffle cut-out for the upper woofer.

Inner damping

Distribute all the damping material (7 mats) uniformly inside the chamber for the wide-range speaker. The entire woofer chamber does not require damping.

Cabinet parts list for 1 box

Parts
Size (mm)
Quantity
Material: 19 mm MDF or chipboard
Front panel
1300 x 270
1
Side panels
1300 x 431
2
Top/buttom panels
232 x 431
2
Rear panel
232 x 1182
1
Inner top panel
232 x 230
1
Inner rear panel
232 x 418
1
Lower inner buttom panel
232 x 150
1
Lower inner front panel
232 x 131
1
Upper inner buttom panel
232 x 99
1
Brace
232 x 200
1
BR-channel
232 x 250
1
Braces
163 x 80
2
Brace
412 x 80
1

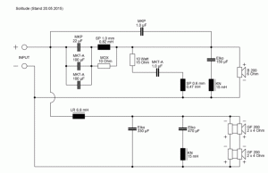
Crossover

Press

Extract from Klang & Ton

"The B 200 broad-range driver made by VISATON demonstrates once again the incredible potential inherent in it. Even when combined with a woofer, all its positive characteristics remain unmitigated. In fact it's quite the contrary - they are even more precisely sculpted. Absolutely brilliant."

Extract from Image HiFi

This full-range speaker is so neatly integrated in the overall sound that it comes across as a presence in its own right, and yet a carefully blended one - like that of an additional tweeter injecting extra freshness and brightness into the picture, the final effect being one of totally holistic experience. It would, therefore, not be accurate to accuse the B 200 of being either too modest or reticent in the high-frequency range because this 20 cm speaker reaches well into the higher frequencies when aimed at the listener. It is not stingy with the details, and has sufficient output level, it is responsive, creates a stable sound field and carefully blends the finer details with the more energetic ranges.
This speaker can cope with volume, has good bass response, is an unbelievably homogeneous loudspeaker with powerful all-round capabilities and a musical talent all of its own. The Solitude is technically and from a sound point of view light-years away from the fluffy mush produced by so many boring three-way boxes.

 

Do you have any questions?

Contact us